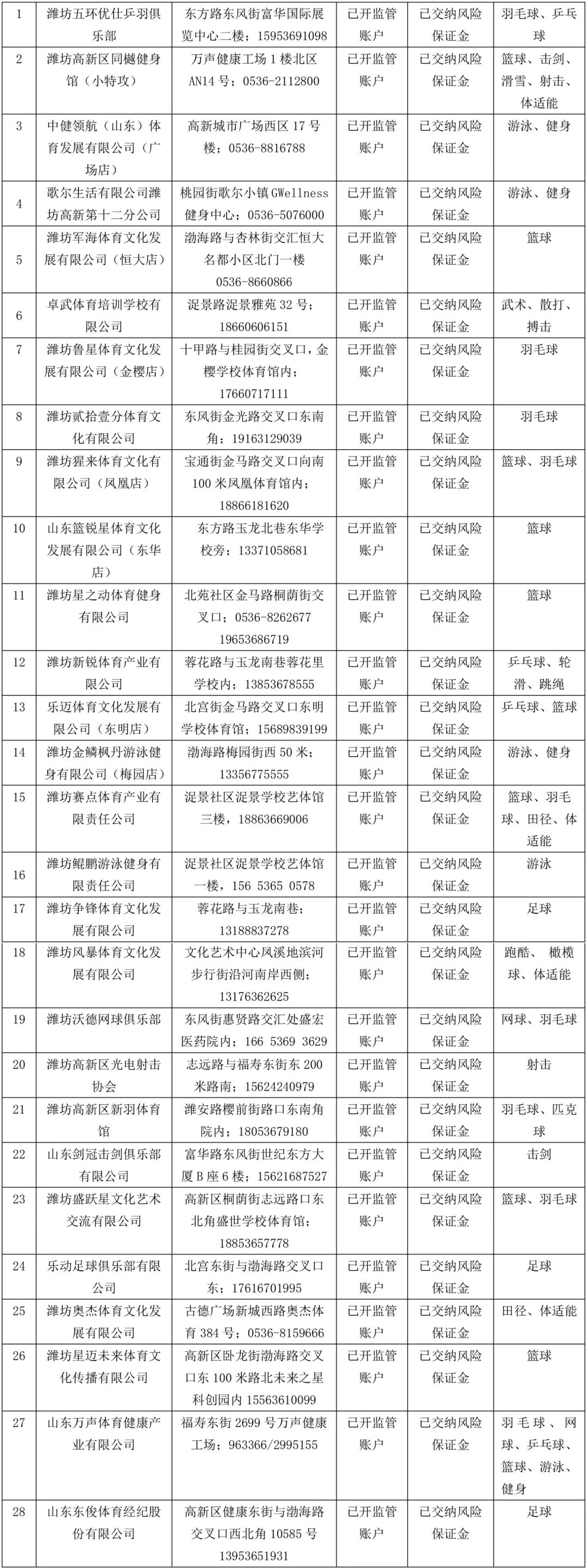
2025年5月26日,山东省体育局、山东省公安厅、山东省民政厅、山东省市场监督管理总局山东监管局、国家金融监督管理总局山东监管局、国家金融监督管理总局青岛监管局联合印发了关于《山东省体育健身服务行业预付式消费管理办法》的通知,要求各地市、单位结合实际抓好落实。为保护消费者合法权益,规范体育消费市场秩序,我区自2024年8月10日起印发关于《高新区体育行业预付式消费资金监管暂行办法》的通知,对体育健身、培训类行业进行资金监管,现将完成监管机构名单予以公示。
居民如有健身需求,请选择已交纳风险保证金的机构。请尚未完成资金监管业务的体育机构尽快完成。
高新区体育类健身培训场所
资金监管开设情况名单


