注意注意!
降温接棒返程路
新一轮大范围雨雪、降温天
要来了!
寒潮蓝色预警和大风黄色预警
持续生效中
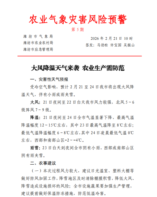
农业气象灾害风险预警
天 气 趋 势
受强冷空气影响
21日至24日
我市将出现寒潮天气
北风风力增强
全市大部地区
最低气温过程降温幅度8~10℃
有风有雨有降温
外出注意防范
具 体 预 报
生活气象指数
晨练指数
三级 明日风大气温降,不太适宜晨练
穿衣指数
二级 适宜穿着棉衣、皮衣等
01
短期天气预报
21日夜间到明天白天,天气晴转多云,南风转北风5~6级阵风7~8级,最低气温3℃,最高气温20℃。森林火险气象等级四级,高度危险。
22日夜间到23日白天,天气多云转阴有小雨或雨夹雪,南风4~5级,最低气温1℃,最高气温8℃。
23日夜间到24日,天气阴有小雨或雨夹雪转多云,南风3~4级,最低气温0℃,最高气温11℃。
02
海洋天气预报
21日夜间到明天白天,潍坊北部沿海晴转多云,南风转北风7~8级阵风9级,最低气温4℃,最高气温15℃。
22日夜间到23日白天,潍坊北部沿海多云转阴有小雨,南风5~6级,最低气温3℃,最高气温6℃。
23日夜间到24日,潍坊北部沿海阴有小雨转多云,南风5~6级,最低气温3℃,最高气温7℃。
分享至:
①凡本网注明“来源:XXX(非潍坊高新融媒)”的作品,均转载自其它媒体,转载目的在于传递更多信息,并不代表本单位赞同其观点和对其真实性负责。
②鉴于本网发布的部分图文、视频稿件来源于网络,如有侵权请著作权人主动与本网联系,提供相关证明材料,我单位将及时处理。(电话:0536-8056122)
潍坊高新APP
更多精彩!扫码下载了解

















