6月24日,奎文区发布2024年义务教育学校阳光招生工作公告,小学招生范围为2018年8月31日及之前出生、奎文户籍或在奎文区实际居住的非奎文户籍儿童。初中招生范围为奎文户籍或在奎文区实际居住的2024年小学应届毕业生。
在招生范围内的新生,依据户籍、房产(房屋用途须为“住宅”,下同)等情况,通过“奎文区教育服务平台”(以下简称服务平台)及时登记相关信息,按时向所在招生片区公办学校申请学位。公办学校在招生计划内,为符合对应条件的申请学位新生分批次按顺序分配学位。学位不足时,不能本校入学的新生由奎文区教体局统筹安置。未按时申请学位的新生,符合奎文区入学条件的由奎文区教体局结合全区学位剩余情况统筹安置。
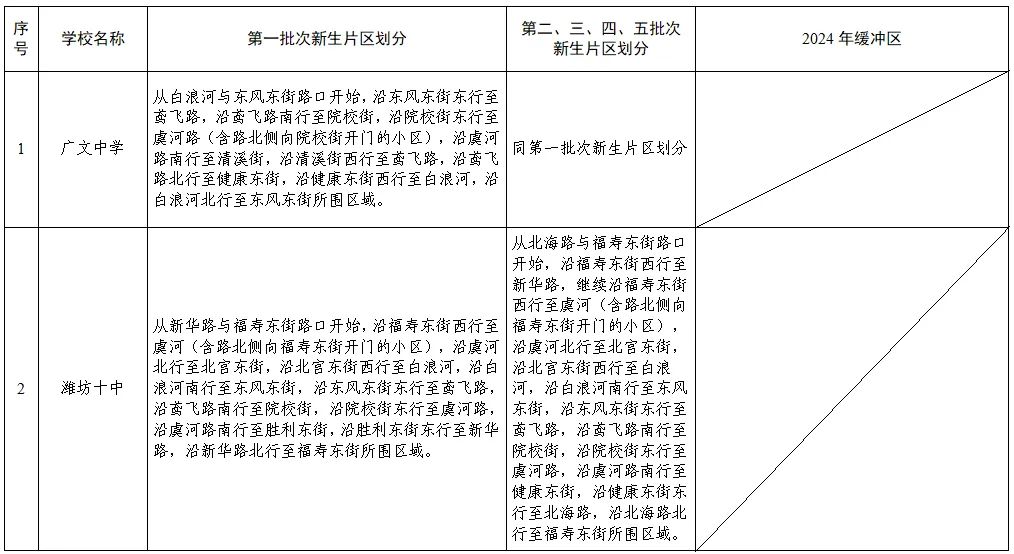
为缓解学位压力,按照就近、公平、当年有效的原则,2024年为部分学校设置入学缓冲区,在满足本校招生片区需求的前提下,剩余学位可按批次顺序安置缓冲区内符合条件的新生。报名人数超过剩余学位数时,未获得学位的在原片区学校入学。
九年一贯制学校小学部毕业生可申请本校初中部学位。具备条件的小初贯通发展共同体,小学成员校毕业生可申请初中成员校学位。其中,圣荣小学、中新双语学校毕业生可对口申请明德学校初中部学位;金宝双语学校毕业生可对口申请育华学校初中部学位;先锋小学毕业生可对口申请卧龙学校初中部学位;孙家小学毕业生可对口申请育才学校初中部学位;潍州路小学、早春园小学、德信现代小学、区实验小学毕业生可对口申请潍坊十中初中部学位;潍州湖小学、市实验小学、幸福街小学毕业生可对口申请新华中学育英校区初中部学位。
在坚持划片招生、一孩非择校入学的前提下,监护人可于6月27日前通过子女在读学校,为其他子女书面申请同一公办学校同一学段起始年级学位,也可申请安排一孩(二孩)转学至二孩(三孩)所在公办学校就读(转入校为非大规模学校且有空余学位)。奎文区教体局根据家长意愿、学校审核结果及学位情况进行统筹协调。无法同校安置的,按招生片区登记入学。
具体入学流程是:6月13日—7月1日,新生监护人注册登录服务平台,按要求填报相关信息。已通过服务平台采集信息、信息不需修改的,无需重复采集。6月20日—7月2日,学校通过服务平台对新生监护人提交的学生信息材料进行校验审核并反馈结果。6月27日—7月3日,新生监护人根据审核通过的信息,结合各学校片区划分及招生条件,在服务平台提交入学申请。7月4日—7月22日,学校根据招生计划限额,分批次为符合条件的新生分配学位。学位分配全部完成后,统一通过服务平台发放入学通知书。7月23日,学校将招收新生的有关信息,在校务公开栏等进行公示。8月20日前,新生凭服务平台电子入学通知书到学校办理入学手续,未按时办理的,不再保留该校学位。8月25日前,各学校使用服务平台的编班模块进行均衡编班、阳光分班。
根据出生人口统计及新生入学信息数据,2024年小学入学人数较多,小学学段各学校学位普遍紧张。为应对今年小学入学次高峰,经奎文区教体局审批同意,学位缺口较大的学校可适当扩大小学一年级招生班额(不得突破每班50人),并合理预留休学人员复学学位。起始年级未在公办学校入学的新生,不在片内公办学校保留学位。
奎文区体育运动学校及北苑实验学校教育集团训练基地(地址设在奎文区卧龙学校)、新华中学教育集团育英校区训练基地、育华学校训练基地面向全区招生,招生计划、招生条件和办法,经区教体局审核后实施。
德润学校、圣卓实验学校两校初中部在潍坊市教育局核准的计划限额内招收新生,生源原则上面向奎文区,包括奎文户籍新生、其他符合奎文区公办学校入学条件的新生、区属小学毕业生。两校小学部停止招生,已有年级办学体制不变直至在校生毕业。办学协议确定的免费就读范围新生分别纳入奎文中学东校区(小学部)、虞园实验学校招生范围。
奎文区坚持保障特殊群体接受义务教育。其中,随迁子女以居住证为主要依据,以公办学校为主,按照就近或相对就近的原则,结合学校学位等因素,统筹安置随迁子女入学,随迁子女家长可同时在户籍所在地进行入学报名。
残疾儿童少年报名入学时间与普通中小学校一致。奎文区内视障儿童、听障儿童分别到潍坊盲童学校、潍坊聋哑学校报名。符合以上条件、范围的儿童,以及市直初中学校招生范围内拟随班就读的残疾儿童,家长于6月20日上午持子女残疾人证、户口簿、已有的医学检查资料和医院病历(孤独症儿童、智障儿童携带近半年内智力评估和生活能力测试等资料),带子女到潍坊市特殊教育资源与指导中心(地址:潍城区友爱路2219号,潍坊聋哑学校院内;联系电话:8332662)进行入学评估。
奎文区内适龄(起始年级原则上不超过9周岁)智力障碍、孤独症儿童少年以及拟在奎文区普通中小学随班就读的残疾儿童,家长于6月21日上午持适龄儿童残疾人证、户口簿、房产证、已有的医学检查资料和医院病历(智障儿童提供近半年内智力评估和生活能力测试等材料;随迁子女一并提供监护人居住证及在奎文区居住、就业的有关材料),带子女到奎文区辅读学校(地址:四平路玉清东街交叉口北行100米路西,阳光假日小区西行200米;联系电话:6036206/15169544901)进行入学评估鉴定,由区残疾人教育专家委员会对适龄残疾儿童接受义务教育的能力进行评估认定,提出入学安置意见,明确其接受义务教育的方式和具体就读(送教)学校。各普通中小学校要积极创造条件,接收能够接受普通教育的适龄残疾儿童少年随班就读。对具备学习能力但无法到校就读的残疾儿童,按规定注册学籍并提供送教上门或远程教育等服务。
奎文区2024年公办普通中小学校片区划分及招生批次(小学)








奎文区2024年公办普通中小学校片区划分及招生批次(初中)




